游客,您好
注册
登陆
退出
登录帮助
用户中心
搜索
康佳电视串号检测
备用网址
关于
加入收藏
家电
电脑
平板
游戏
数据
软件
电玩
东芝
L G
BOE
微鲸
夏普
风行
暴风
麦龙
联通
金正
鼎科
论坛
虹星
三星
厦华
熊猫
联想
同方
韩电
乐视
拓步
CNC
看尚
小米
PPTV
杂牌
中韩
现代
惠科
理想
山水
[
电视机
]
[
影碟机
]
[
音响功放
]
[
冰箱空调
]
[
汽车电路
]
[
家用电器
]
[
电器配件
]
[
刷机教程
]
家电
-
电视机
-
康佳
-
显象管型
- 浏览家电
康佳T2114彩电常见故障检修
发布日期:2013-3-15 7:21:16 作者: 出处: 浏览:
98
人次 【
大
中
小
】
康佳T2114彩电常见故障检修
2000年,第14期,类别:彩电维修
通过大量维修实践,笔者发现康佳KK-T2110、T2112(包括康佳T5471K)系列彩电的维修率较高,其故障也较常见,现以康佳T2114型彩电为例,介绍两例常见故障,供检修时参考。
〔例1〕开机后无光、无声,也无字符显示。
据用户介绍,该机在正常收看时突然机内冒烟,并有焦味,随即无光无声。检查发现行逆程电容C413(2700pF/2kV)已烧焦,其它无异常,用聚丙烯介质电容更换C413后试机,声、光、图均正常,经2小时试机无异常后交用户使用,但不久该机又返修,其故障现象同前。经查,行逆程电容C414被烧坏,而更换的C413却完好,于是怀疑原装机的行逆程电容质量不佳。用聚丙烯介质电容将C412、C414更换后试机,图像及伴音正常,交用户使用一直正常。
后来,笔者又维修几台康佳T2110彩电,其故障现象及损坏元件均与上述相同。维修实践表明:该机型系列彩电中,三只行逆程电容(乳黄色瓷片状电容)的质量较差,所以在维修时建议全部用聚丙烯介质电容将其换掉。
〔例2〕开机后能正常收看,但将音量关小或处于静音状态时,机内发出类似行频声的“吱吱”叫声。
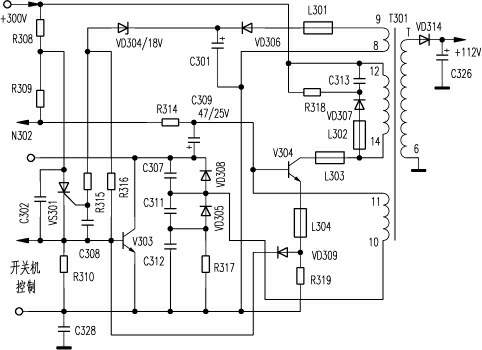
根据开关电源相关电路(如附图所示)分析及维修经验,初步判断是开关电源中C309(47μF/25V)不良所致。此电解电容在开关电源脉宽调制电路中起着决定性的作用(其损坏率较高),C309又是V303控制开关管V304的主要“通路”。该机虽然能正常收看,而有“吱吱”叫声则说明开关电源未处于正常的控制状态。关机取下C309用万用表检测无异常,试用47μF/25V电解电容更换后,“吱吱”叫声消失。为了避免用户以后往返维修,用聚丙烯介质电容将三只行逆程电容更换,故障彻底排除。在检修中还发现,该机行管V402b、c极间的C411(470pF/2kV)也易损坏,而呈三无故障。
河南 张金国
共有
1
条家电 页次:1/1
分页:
9
1
:
发布人:
-----
【
大
中
小
】·【
推荐好友
】·【
打印
】·【
顶部
】
相关家电
[
显象管型
]
·
康佳P21SE151开管电源间歇启动拔下视放板好了问题在...
2013-08-18
[
显象管型
]
·
康佳T2569A行推动变压器怎么了?
2013-08-18
[
显象管型
]
·
一台康佳电视的奇怪故障
2013-08-18
[
显象管型
]
·
受不了康佳P2908T
2013-08-18
[
显象管型
]
·
康佳P2916高清柔性电视问题
2013-08-18
相关评论
系统暂时关闭评论功能!
最新家电
长虹液晶电视数据查找...
GBJ25005 GBJ2501 GB...
U盘刷机的准备U盘和基...
AOZ1037的引脚功能
AOZ3015AI的引脚功能
刷你的数据灯都不亮了...
热门家电
AOZ3015AI的引脚功能
TCL超级芯片8859CSNG...
海信变频压缩机UVW三...
JT1199,CH341编程...
松下NN-K652电脑...
松下电饭煲显示U15
推荐家电
文章搜索
关键字:
网站声明
|
网站留言
|
友情链接
|
与我在线
Copyright ?
数据之家
All Rights Reserved.2002-2099
邮:2843417081@qq.com