游客,您好
注册
登陆
退出
登录帮助
用户中心
搜索
康佳电视串号检测
备用网址
关于
加入收藏
家电
电脑
平板
游戏
数据
软件
电玩
东芝
L G
BOE
微鲸
夏普
风行
暴风
麦龙
联通
金正
鼎科
论坛
虹星
三星
厦华
熊猫
联想
同方
韩电
乐视
拓步
CNC
看尚
小米
PPTV
杂牌
中韩
现代
惠科
理想
山水
[
电视机
]
[
影碟机
]
[
音响功放
]
[
冰箱空调
]
[
汽车电路
]
[
家用电器
]
[
电器配件
]
[
刷机教程
]
家电
-
电视机
-
康佳
-
显象管型
- 浏览家电
康佳T2510彩电VD903不良造成三无故障
发布日期:2013-3-15 7:46:25 作者: 出处: 浏览:
132
人次 【
大
中
小
】
康佳T2510彩电VD903不良造成三无故障
2002年,第3期,类别:彩电维修
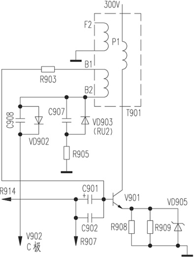
接修一台康佳T2510彩电,开机后无光栅、无伴音,前面板指示灯亮。测开关管V901c极电压为303V,说明整流滤波电路正常;测开关管b极电压为+0.6V,说明启动电路正常。关机后检测开关管无异常,判断自激振荡电路有开路性元件。经测量未发现损坏元件,决定用代换法试之。当代换VD903时(见附图),故障排除。把拆下的VD903用指针式万用表测其正、反向电阻值正常,用数字表测其管压降亦正常,分析认为该二极管因安装在大功率电阻下,受其长期发热烘烤而性能变坏,造成此故障。
共有
1
条家电 页次:1/1
分页:
9
1
:
发布人:
-----
【
大
中
小
】·【
推荐好友
】·【
打印
】·【
顶部
】
相关家电
[
平板型
]
·
新装机显示“F6”通讯故障
2013-10-15
[
平板型
]
·
LT37710X【 机芯LS23】故障现象:换台不静音
2013-10-12
[
平板型
]
·
LT32810U【机芯LS20A】故障现象:无遥控。
2013-10-11
[
平板型
]
·
HS280-4N02【电源板】HS280-4N02电源常见故障检修技...
2013-10-10
[
冰箱空调
]
·
显示故障代码倒“L2”模块故障
2013-10-08
相关评论
系统暂时关闭评论功能!
最新家电
长虹液晶电视数据查找...
GBJ25005 GBJ2501 GB...
U盘刷机的准备U盘和基...
AOZ1037的引脚功能
AOZ3015AI的引脚功能
刷你的数据灯都不亮了...
热门家电
AOZ3015AI的引脚功能
TCL超级芯片8859CSNG...
海信变频压缩机UVW三...
JT1199,CH341编程...
松下NN-K652电脑...
松下电饭煲显示U15
推荐家电
文章搜索
关键字:
网站声明
|
网站留言
|
友情链接
|
与我在线
Copyright ?
数据之家
All Rights Reserved.2002-2099
邮:2843417081@qq.com