游客,您好
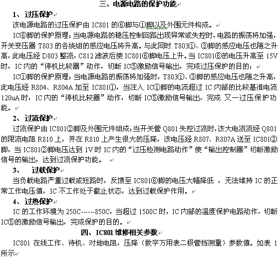
注册 登陆 退出 登录帮助 用户中心 搜索 康佳电视串号检测 备用网址 关于 加入收藏
家电 电脑 平板 游戏 数据 软件 电玩 东芝 L G BOE 微鲸 夏普 风行 暴风 麦龙 联通 金正 鼎科 论坛
虹星 三星 厦华 熊猫 联想 同方 韩电 乐视 拓步 CNC 看尚 小米 PPTV 杂牌 中韩 现代 惠科 理想 山水
[电视机] [影碟机] [音响功放] [冰箱空调] [汽车电路] [家用电器] [电器配件] [刷机教程]                    
家电 - 电视机 - TCL - 显象管型 - 浏览家电
29"TCL电源驱动块44608P40为何不起振
发布日期:2013-3-6 18:48:54 作者: 出处: 浏览:436 人次 【

该机电源采用44608P40驱动块驱动    不知道为什么它的5脚电压总是在0.4V左右摆动        希望有知道的朋友能帮我一下吧!
---------------------------------
44608P40外围电路比较简洁,没几个零件,仔细查查。二次侧短路的话也会造成电源不起振。再不然就是开关变坏了(雷击机偶见,正常情况下损坏我还没见过)。怀疑开关变坏可用市售模块代换试验确定。
---------------------------------
44608P40的供电电阻坏的较多-------------------
---------------------------------
下面将相关原理帖出来供大家参考。电路图正在绘制中,改天帖出来。 {1E029492-4508-40AD-BA8B-16C774BF6423}0.jpg (92.31 KB) {1E029492-4508-40AD-BA8B-16C774BF6423}0.jpg
---------------------------------
下面将相关原理帖出来供大家参考。电路图正在绘制中,改天帖出来。 {1EB28DF6-C37C-4B3A-B223-6D8C2A68ACCB}0.jpg (62.84 KB) {1EB28DF6-C37C-4B3A-B223-6D8C2A68ACCB}0.jpg
---------------------------------
下面将相关原理帖出来供大家参考。电路图正在绘制中,改天帖出来。 {08FD6959-F8DD-4615-9590-CBCC1CCD0855}0.jpg (53.11 KB) {08FD6959-F8DD-4615-9590-CBCC1CCD0855}0.jpg
---------------------------------
下面将相关原理帖出来供大家参考。电路图正在绘制中,改天帖出来。 {54F812E8-9850-4438-9672-F679B2CECA21}0.jpg (84.35 KB) {54F812E8-9850-4438-9672-F679B2CECA21}0.jpg
---------------------------------
下面将相关原理帖出来供大家参考。电路图正在绘制中,改天帖出来。 {57794DC5-80DA-4BEB-97F9-B7ADDDC23831}0.jpg (133.88 KB) {57794DC5-80DA-4BEB-97F9-B7ADDDC23831}0.jpg
---------------------------------
开关管Q801变坏了.换一换
---------------------------------
k2996,1k为44608p40供电,44608p40.全换。
---------------------------------
呵呵,我也在也查,不知道是什么原因,查完之后再来发表
---------------------------------
次级短路。。。。。。。。
---------------------------------
我现在也遇到TCL雷击电视,现象是220V保险丝烧黑,换之,电源不启动,+B=0V
---------------------------------
呵呵.学了不少.
---------------------------------
执着与永恒 好资料
---------------------------------
共有1条家电 页次:1/1 分页: 9 1 :
发布人:----- 】·【推荐好友】·【打印】·【顶部
相关家电
相关评论
   系统暂时关闭评论功能!
最新家电
 长虹液晶电视数据查找...
 GBJ25005 GBJ2501 GB...
 U盘刷机的准备U盘和基...
 AOZ1037的引脚功能
 AOZ3015AI的引脚功能
 刷你的数据灯都不亮了...
热门家电
 AOZ3015AI的引脚功能
 TCL超级芯片8859CSNG...
 海信变频压缩机UVW三...
 JT1199,CH341编程...
 松下NN-K652电脑...
 松下电饭煲显示U15
推荐家电
文章搜索
关键字:
网站声明 | 网站留言 | 友情链接 | 与我在线
Copyright ? 数据之家 All Rights Reserved.2002-2099
邮:2843417081@qq.com