游客,您好
注册 登陆 退出 登录帮助 用户中心 搜索 康佳电视串号检测 备用网址 关于 加入收藏
家电 电脑 平板 游戏 数据 软件 电玩 东芝 L G BOE 微鲸 夏普 风行 暴风 麦龙 联通 金正 鼎科 论坛
虹星 三星 厦华 熊猫 联想 同方 韩电 乐视 拓步 CNC 看尚 小米 PPTV 杂牌 中韩 现代 惠科 理想 山水
[电视机] [影碟机] [音响功放] [冰箱空调] [汽车电路] [家用电器] [电器配件] [刷机教程]                    
家电 - 电器配件 - 集成电路 - 其它 - 浏览家电
NCP1013 低待机功耗离线式SMPS自供电单片开关电源控制器
发布日期:2013-1-3 11:27:07 作者: 出处: 浏览:606 人次 【

一、简介
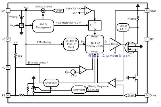
NCP1013集成了一个固定频率电流模式控制器和一个700V的MOSFET,NCP1013提供了组建一个低成本和耐用的电源的所有需求,包括软起动,频率振荡,短路保护,跳跃周期模式,一个最大峰值电流设置点和一个动态自供电部分。
 
二、特点
l         内置700V的MOSFET,典型的Rdson是11Ω和22Ω
l         高压脚之间有大的漏电距离
l         电流模式固定频率运行:65KHz-100KHz-130KHz
l         跳跃模式运行只在低峰电流下:无音响噪声
l         动态自供电,无需另外的绕组
l         内部1.0ms软起动
l         以辅助绕组运行的过压保护锁定
l         为更佳的EMI信号频率振荡
l         自恢复的内部输出短路保护
l         如果辅助绕组使用,待机功耗低于100mW
l         内部温度关断
l         直接光耦连接
 
三、框图
2012-09-23_08-21-08.jpg
 
四、脚功能

引脚
名称
功能
类型
1
Vcc
供电
 
2
NC
不连接
 
3
NC
不连接
 
4
FB
反馈信号输入
 
5
Drain
内部MOSFET漏极
 
6
 
 
 
7
NC
不连接
 
8
GND
 

共有1条家电 页次:1/1 分页: 9 1 :
发布人:admin 】·【推荐好友】·【打印】·【顶部
相关家电
[其它] ·NCP1013 低待机功耗离线式SMPS自供电单片开关... 2013-01-03
相关评论
   系统暂时关闭评论功能!
最新家电
 长虹液晶电视数据查找...
 GBJ25005 GBJ2501 GB...
 U盘刷机的准备U盘和基...
 AOZ1037的引脚功能
 AOZ3015AI的引脚功能
 刷你的数据灯都不亮了...
热门家电
 AOZ3015AI的引脚功能
 TCL超级芯片8859CSNG...
 海信变频压缩机UVW三...
 JT1199,CH341编程...
 松下NN-K652电脑...
 松下电饭煲显示U15
推荐家电
文章搜索
关键字:
网站声明 | 网站留言 | 友情链接 | 与我在线
Copyright ? 数据之家 All Rights Reserved.2002-2099
邮:2843417081@qq.com