游客,您好
注册
登陆
退出
登录帮助
用户中心
搜索
康佳电视串号检测
备用网址
关于
加入收藏
家电
电脑
平板
游戏
数据
软件
电玩
东芝
L G
BOE
微鲸
夏普
风行
暴风
麦龙
联通
金正
鼎科
论坛
虹星
三星
厦华
熊猫
联想
同方
韩电
乐视
拓步
CNC
看尚
小米
PPTV
杂牌
中韩
现代
惠科
理想
山水
[
电视机
]
[
影碟机
]
[
音响功放
]
[
冰箱空调
]
[
汽车电路
]
[
家用电器
]
[
电器配件
]
[
刷机教程
]
家电
-
电视机
-
长虹
-
显象管型
- 浏览家电
长虹2919PS彩电左右枕形失真故障检修
发布日期:2013-3-10 9:17:22 作者: 出处: 浏览:
102
人次 【
大
中
小
】
长虹2919PS彩电左右枕形失真故障检修
2001年,第40期,类别:彩电维修
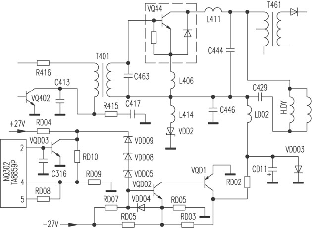
一台长虹2919PS彩电出现左右枕形失真故障,屏幕左右两边向中间内陷进约10cm无光栅,但屏幕中间图像、色彩、亮度都正常。
从故障现象分析,判断故障在东西枕校电路。该电路主要由枕校集成块NQ302(TA8859P)及外围元件等组成,如附图所示。NQ302受微处理器DQA1(TMP47C1638AU353)I2C总线控制,可实现对图像的场幅度、场线性、S校正、东西抛物波校正、行梯形失真等进行校正。同时能产生场频锯齿波信号来驱动场输出电路,并补偿显像管束电流因变化而产生的行幅变化。主要工作原理是:从NQ302{2}脚输出的场频抛物波信号直接送到VQD03 b极,其c极输出的信号一部分经电阻RD10又反馈到NQ302{4}脚,进入其内部运算放大器的同相输入端,最后由{2}脚输出经过校正后的场频抛物波电压,经VQD03进行第一级放大,又经VDD09、VDD08、VDD05进行抛物波电平转换,再经VQD02、VQD1两级放大,从VQD1 c极输出,经RD02、LD02送到行输出管VQ44 e极和调制二极管VDD2正极,从而来调制行扫描电流幅度,使屏幕上下两端行扫描电流较小、慢慢到中心行扫描电流最大,将枕形光栅基本变成矩形光栅,从而完成东西校正功能。
将该机设置在“DPC”、“WID”左右校正、行幅调整维修状态,按遥控器上的音量+、-键,调整行幅、左右枕形失真均无改善,说明电路中有故障。测NQ302各脚电压,发现{2}、{4}两脚电压与图标电压值有很大差别,实测{2}脚电压为0V,而图标值是3.8V;{4}脚电压为11.2V,而图标值是6.3V。对这两脚的外接元件进行检查,发现VQD03 b、e极已经短路,更换同型号管后故障排除。再对NQ302{2}、{4}脚电压进行测量,其{2}脚电压为0.6V,{4}脚电压为5.6V兰仆急甑缪怪涤形蟆?br> 检修小结:由于VQD03 b、e极短路,使NQ302{2}脚输出的场频抛物波信号不能经***放大后送到调制二极管VDD2正极,调制行输出管VQ44 e极电压,从而控制调整行扫描电流幅度等,出现枕形失真的故障现象。
共有
1
条家电 页次:1/1
分页:
9
1
:
发布人:
-----
【
大
中
小
】·【
推荐好友
】·【
打印
】·【
顶部
】
相关家电
[
显象管型
]
·
长虹2919PS彩电左右枕形失真故障检修
2013-03-10
相关评论
系统暂时关闭评论功能!
最新家电
长虹液晶电视数据查找...
GBJ25005 GBJ2501 GB...
U盘刷机的准备U盘和基...
AOZ1037的引脚功能
AOZ3015AI的引脚功能
刷你的数据灯都不亮了...
热门家电
AOZ3015AI的引脚功能
TCL超级芯片8859CSNG...
海信变频压缩机UVW三...
JT1199,CH341编程...
松下NN-K652电脑...
松下电饭煲显示U15
推荐家电
文章搜索
关键字:
网站声明
|
网站留言
|
友情链接
|
与我在线
Copyright ?
数据之家
All Rights Reserved.2002-2099
邮:2843417081@qq.com