游客,您好
注册 登陆 退出 登录帮助 用户中心 搜索 康佳电视串号检测 备用网址 关于 加入收藏
家电 电脑 平板 游戏 数据 软件 电玩 东芝 L G BOE 微鲸 夏普 风行 暴风 麦龙 联通 金正 鼎科 论坛
虹星 三星 厦华 熊猫 联想 同方 韩电 乐视 拓步 CNC 看尚 小米 PPTV 杂牌 中韩 现代 惠科 理想 山水
[电视机] [影碟机] [音响功放] [冰箱空调] [汽车电路] [家用电器] [电器配件] [刷机教程]                    
家电 - 电视机 - 长虹 - 显象管型 - 浏览家电
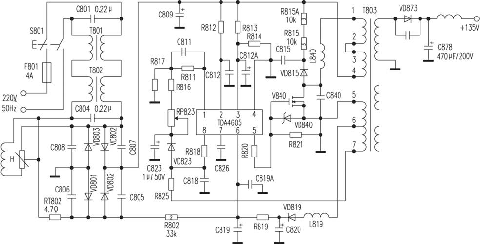
长虹G29D9彩电开关电源故障检修二例
发布日期:2013-3-12 12:17:48 作者: 出处: 浏览:91 人次 【

长虹G29D9彩电开关电源故障检修二例
2001年,第52期,类别:彩电维修

 [例1]开机三无,电源指示灯亦不亮。
  据故障现象分析,首先检查开关电源电路,见附图。开机时,半波整流的供电电压经R802限流及C819滤波后,为TDA460{6}脚供电,内部软启动电路动作,启动内部脉冲发生器,由{5}脚输出控制脉冲,控制V840场效应管工作在开关状态。开关变压器反馈绕组经{7}脚为TDA4605{8}脚提供反馈信号,并通过VD823整流、C823滤波后得到与次级输出电压成线性关系的检测电压,经RP823、R816、R817分压后输入TDA4605{1}脚(稳压反馈信号输入端),通过内部控制和过载放大电路,控制{5}脚输出的脉冲宽度,以达到稳定输出电压的目的。当TDA4605启动正常工作后,由T803{6}脚输出脉冲电压,经VD819整流及C820、C819滤波后为TDA4605{6}脚供电。
  经直观检查,F801熔断,V840击穿。取下V840,测C809正端对地电阻值基本正常,T803次级负载也无短路现象。断开T803次级各路负载,在C878两端并入一只100W灯泡作假负载,换新F801,通电测TDA4605{6}脚电源电压约9.3V,{5}脚输出驱动电压约3.6V,基本正常,换新V840(BUZ33A)后通电观察,100W灯泡瞬间发红后熄灭。关机检查,F801又熔断,V840再次击穿。取下V840,测C809正端对地电阻值无异常,换上F801,开机测TDA4605{6}脚电压约1V,{5}脚为0.2V左右。仔细分析电路,认为很可能是V840漏极钳位保护电路有故障,造成V840击穿,其漏极300V电压加至TDA4605{5}脚,造成TDA4605内电路击穿损坏。仔细检查VD815、C815、R815、R815A组成的钳位保护电路,发现R815与R815A相连的焊点周围有一圈不易察觉的小裂纹,有接触不良现象,V840漏极关断时在T803{1}、{4}脚产生的尖峰脉冲电压无法释放,造成V840击穿,同时损坏了TDA4605。对R815进行补焊时,发现R815引脚伸出电路板太短,不易焊牢。重新取下R815、R815A,对其引脚加工后焊回电路板,再更换TDA4605及V840,开机观察灯泡发光正常,测其两端电压为133V且稳定,关机取下灯泡,恢复T803次级所有负载,试机一切正常。
 [例2]开机呈三无现象
  直观检查,F801完好,V840无异常。通电测C809两端电压为297V正常,测TDA4605各脚电压值与正常值比较,有较大差异(见附表)。关机后检查,R802断路,测TDA4605{6}脚对地电阻值约8kΩ左右,基本正常。更换R802(33kΩ/2W),试机恢复正常,但使用不久故障重现。经检查,又是R802断路。仔细分析电路,R802只提供开机时的启动电压,待开关电源正常工作后则由T803{6}脚经VD819整流及C820、C819滤波后为TDA4605供电。进一步检查,发现VD819断路。VD819的型号为RU2,用在此处其参数余量应完全足够,分析可能是元件自身质量问题造成的。更换VD819、R802,试机二小时后关机检查,R802仅有微温,VD819温度正常,至此故障排除。



共有1条家电 页次:1/1 分页: 9 1 :
发布人:----- 】·【推荐好友】·【打印】·【顶部
相关家电
[显象管型] ·长虹G29D9彩电开关电源故障检修二例 2013-03-12
相关评论
   系统暂时关闭评论功能!
最新家电
 长虹液晶电视数据查找...
 GBJ25005 GBJ2501 GB...
 U盘刷机的准备U盘和基...
 AOZ1037的引脚功能
 AOZ3015AI的引脚功能
 刷你的数据灯都不亮了...
热门家电
 AOZ3015AI的引脚功能
 TCL超级芯片8859CSNG...
 海信变频压缩机UVW三...
 JT1199,CH341编程...
 松下NN-K652电脑...
 松下电饭煲显示U15
推荐家电
文章搜索
关键字:
网站声明 | 网站留言 | 友情链接 | 与我在线
Copyright ? 数据之家 All Rights Reserved.2002-2099
邮:2843417081@qq.com