游客,您好
注册 登陆 退出 登录帮助 用户中心 搜索 康佳电视串号检测 备用网址 关于 加入收藏
家电 电脑 平板 游戏 数据 软件 电玩 东芝 L G BOE 微鲸 夏普 风行 暴风 麦龙 联通 金正 鼎科 论坛
虹星 三星 厦华 熊猫 联想 同方 韩电 乐视 拓步 CNC 看尚 小米 PPTV 杂牌 中韩 现代 惠科 理想 山水
[电视机] [影碟机] [音响功放] [冰箱空调] [汽车电路] [家用电器] [电器配件] [刷机教程]                    
家电 - 电视机 - 创维 - 显象管型 - 浏览家电
创维5T10/20机心彩电开关电源检修
发布日期:2013-3-13 16:50:03 作者: 出处: 浏览:308 人次 【

创维5T10/20机心彩电开关电源检修
2002年,第46期,类别:彩电维修

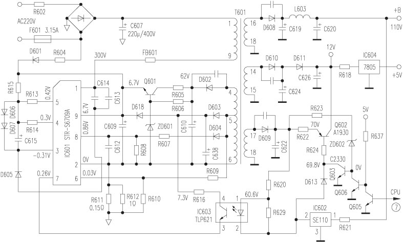
  本文以5T系列机心为例,其开关电源简图见附图,下面介绍其常见故障检修及检测关键点。
  1.无规律自动关机。
  (1)故障出现时电源指示灯亮。当故障出现时观察电源指示灯亮,说明开关电源处于待机间歇振荡状态。对本机心而言,待机电路本身的故障率相对较低,应重点检查Q601、ZD601等元件。这时可断开Q603 c极,若+B端电压恢复正常,则判断基本正确。Q601由于发热严重而性能变差,导致该故障为其通病之一。检修时可用C3582等复合中功率管代换,但不可用普通三极管代之。值得注意的是,断开行负载后,各路电压均会上升到正常值,极易误判为行电路工作异常。该故障在早期的29NF“佳音”及29NL“幻影”系列机型中尤为常见。
  由附图原理可知,正常工作时Q601 e、b极电压反偏而截止;只有待机和市电较低时,各组电压下降,T601{6}-{5}绕组经D603、D618整流C609滤波所提供的电压随之下降至6.8V以下时,Q601才正偏导通(非饱和导通),为IC601{9}脚提供续流供电。因此,Q601工作与否在一定程度上取决于IC601{9}脚电压的高低。但由于各机心行电路的工作电压不同(+B有110V、120V、130V、140V四种),会使IC601{9}脚电压有不同的参考值。如5T10机心为7.2V、5T20机心为6.7V,而5S机心和5P机心分别为7.9V、9.1V不等(视+B电压不同而异)。若Q601正常工作时发热严重,除本身质量问题外,可考虑改变Q601 b极电位,以确保Q601只在待机状态下导通。对5T机心而言,可将ZD601改为6.8V,效果明显。同时,ZD601因功耗过小而变质,D603、D618性能不良等,也会引起此故障。这时,可加大ZD601功率至1/2W或将R606改为16kΩ。
  (2)故障出现时电源指示灯不亮。
  此时应先查IC601{9}脚电压。理论上,只要{9}脚电压>11V或<6V,都会使IC601保扩护电路动作。但实际维修中发现由此而引发的无规律自动关机故障极为少见,最常见的是Q602性能不良或其e、c极击穿。若IC601{9}脚电压基本正常,则应查T601的副边电路。指示灯不亮,说明为CPU供电的IC604(7805)供电异常。正常工作时,C626正端约有12V电压,此时Q602截止,Q602 b极电压近似其 e极约为70V。D603反偏截止,开关电源工作于以IC602为基准参考的稳压状态。待机时,CPU{7}脚输出高电平指令,使Q605正偏导通,Q605 c极为低电位,使Q606截止,C622正端电压经R623、ZD602加至Q603 b极,并使之正偏导通,相当于Q603 c极对地短接。此时,D613正偏导通,IC603{2}脚电位迅速下降且不受IC602控制。通过IC603来调节,使IC601{7}脚注入电流随之增大,开关电源振荡系统进入小功率微弱振荡状态。T601副边各绕组电压降为原来的1/3~1/4;与此同时,Q602 b极电位经R624、导通的Q603下拉,当Q602 e、b极偏压达0.7V时,Q602导通,向IC604输入端提供高于输出端2V以上的电压(典型值10V),从而保证CPU继续正常工作。
  当Q602 e、c极击穿后,往往伴随R622开路,此时测Q602 e、c、b各极电压均约1.3V。值得注意的是,Q603并未受CPU待机控制而导通,但由于R622开路,使Q602 b极电位过低而使D613正偏导通,这一结果同样通过IC603的调节而使IC601误入待机低功耗工作状态。这就是为什么+5V端电压为0V而+B端仍有约25V电压的根本原因。
  为了确保IC604、Q602及CPU安全,Q602应在CPU发出待机指令后延时0.5s以上再导通为宜,因为Q602在C622正端电压还未下降至原来的1/3时就很快导通,不仅增加了Q602的功耗,还导致高于20V的电压对IC604及CPU的安全造成严重隐患。为此,可作如下改动:悬空Q606 b极,在Q606原b极焊脚处串入一只10kΩ电阻,再在Q606 b、e极间并接一只47μF电解电容即可。
  2.开机三无。
  本机心当出现三无故障时,可观察电源保险是否熔断来进一步快速判断、检修。若电源保险F601熔断且管壳发黑,则属C607不良或损坏,伴随着IC601{1}、{2}脚击穿,R611、R612开路,一般换正品C607即可排除故障。若F601熔断而管壳不发黑,排除IC601本身质量问题外,重点查C612、C613、C614、R607、R608、R609、D604、D605等元件。最常见的是R609电阻值变大或D605性能不良。若F601完好,则查R604、D601是否变质。另外,R602、D608脱焊也较为常见。
3.图像时大时小,而伴音正常。
  该故障也是开关电源带负载能力差的表现之一,其故障现象有一定规律性。即刚开机时正常,几分钟后出现图像随亮度变化而时大时小,此时,测+B端电压在90V左右摆动,应重点查IC602、R611、R612,通常是IC602性能不良或R611、R612变质所致。若IC602为HG××系列,则一定要换成SE××系列。值得一提的是R611//R612(Re)大小,决定过流保护起控点。一般29英寸、34英寸彩电的Re选0.15~0.22Ω,即允许IC601内部开关管c极最大电流在6.7~4.5A之间。本机心以0.15Ω为参考值,即IC601内部TR1e极电流达7A时(ue=Ie?Re≈Ic?Re=7×0.15=1.05V),IC601{6}脚电压达-1V,内部过流检测电路动作,强迫振荡器停振,使开关电源无输出。

共有1条家电 页次:1/1 分页: 9 1 :
发布人:----- 】·【推荐好友】·【打印】·【顶部
相关家电
[显象管型] ·创维5T10/20机心彩电开关电源检修 2013-03-13
相关评论
   系统暂时关闭评论功能!
最新家电
 长虹液晶电视数据查找...
 GBJ25005 GBJ2501 GB...
 U盘刷机的准备U盘和基...
 AOZ1037的引脚功能
 AOZ3015AI的引脚功能
 刷你的数据灯都不亮了...
热门家电
 AOZ3015AI的引脚功能
 TCL超级芯片8859CSNG...
 海信变频压缩机UVW三...
 JT1199,CH341编程...
 松下NN-K652电脑...
 松下电饭煲显示U15
推荐家电
文章搜索
关键字:
网站声明 | 网站留言 | 友情链接 | 与我在线
Copyright ? 数据之家 All Rights Reserved.2002-2099
邮:2843417081@qq.com